英国·威廉希尔(williamhill)唯一中文官方网站

威廉希尔
  • 网站首页
  • 关于我们
    • 威廉希尔介绍
    • 公司领导
    • 机构设置
  • 党群工作
    • 组织机构
    • 工作动态
    • 工会工作
    • 主题教育
  • 团队队伍
    • 导师队伍
    • 教师队伍
  • 人才培养
    • 旗下产业
    • 研究生教育
    • 教学通知
  • 科学研究
    • 科研动态
    • 学术交流
  • 员工工作
    • 思政教育
    • 学工动态
  • 人才招聘
    • 本科生招生
    • 研究生招生
    • 就业服务
  • 下载中心
    • 下载中心
  • 学风建设
人才培养
  • 旗下产业
  • 研究生教育
  • 教学通知
网站首页 >> 人才培养 >> 研究生教育 >> 正文 >>
研究生教育
     

    机械工程学位授权点建设年度报告(提纲)

    发布时间:[2022年05月06日]   来源:威廉希尔  作者:  阅读:次

    学位授权点代码名称:0802机械工程      授权级别:  一级学科

    一、学位授权点基本情况

    1.1 培养目标与定位

    学科聚焦行业产业前端基础理论问题,培养机械工程学科的基础理论及系统的专门知识和技能,具备科学研究的基本思路、方法与实践技能,能综合运用机械、控制、互联网信息技术、人工智能技术进行科学研究和解决工程实际问题,具有独立从事本学科领域科学研究工作或担负专门技术工作的能力,具有健康的体魄和心理素质。研究生毕业后可在高等院校、科研院所和企业中作为业务技术骨干从事教学、科学研究、技术开发和管理等工作,服务于国家及地方经济社会的发展。

    1.2 团队队伍

    本学位点目前有教职工 100 余人,其中 40 岁以下的青年教师比例为 50%,具有高级职称的比例为 51%,具有博士学位的比例为 21%。在职教师中省级优秀教师 1 人,博士生导师 1 人,湖南省青年骨干教师 3 人,省青年教学能手 2 人;芙蓉百岗明星教学之星 1 人,株洲市第四批学术技术带头人 1 人。本学科校内硕士生导师共 26 名,2021年引进博士1人,培养教授1人。

    1.3 研究方向

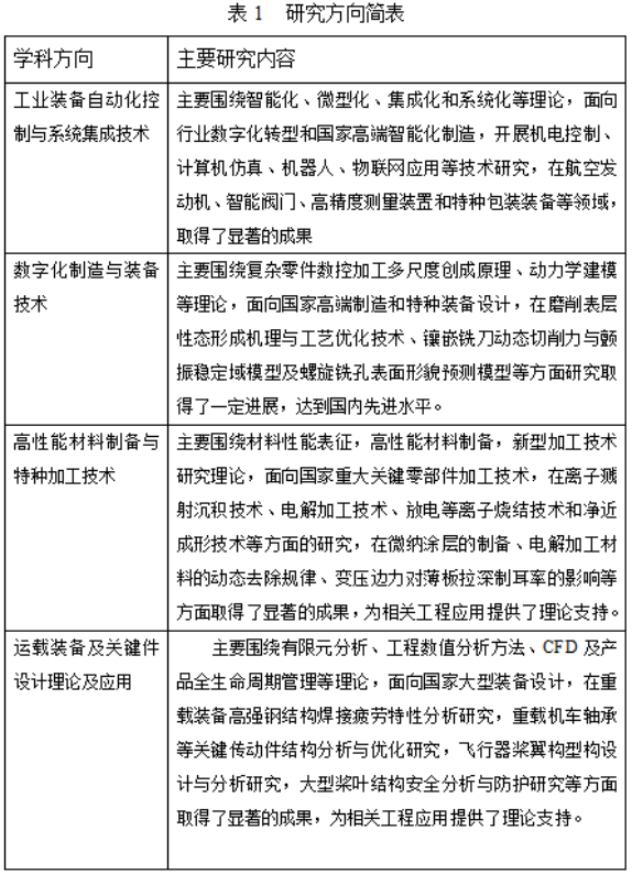
    本学位点设有工业装备自动化控制与系统集成技术、数字化制造与装备技术、高性能材料制备与特种加工技术、运载装备及关键件设计理论及应用等4个主要研究方向,具体如下表所示。

     

    1.4 教学科研支撑

    本学科点拥有的教学科研平台满足培养的需要,拥有湖南省冶金物料搬运装备工程技术研究中心、轨道交通自动化技术与装备协同创新中心、包装机械设计与控制公司产品与创新基地等,学科还与航发集团、国创轨道交通、南方阀门、北汽集团等多个地方优势特色企业建立了校企合作,实现软硬件资源共享。

    1.5 奖助体系

    学位点设置了奖助与贷助,保证研究生学业顺利完成。奖学金包括国家奖学金和学业奖学金,助学金包括国家助学金和助学贷款,学业奖学金、研究生优秀成果奖和国家助学金,覆盖比例不低于90%,鼓励导师给予研究生一定的生活补贴和科研补贴。学位点设置助管岗位给予研究生一定资助。学校统一设置优秀研究生奖、优秀研究生干部奖和优秀毕业研究生奖等奖励。

    二、年度建设取得的成绩

    2.1 制度建设完善和执行情况

    经过几年的建设,本学位点严格执行以上政策,已毕业研究生论文查重通过率100%,论文抽查通过率100%,没有出现违反学术道德的行为。走出去的研究生求真务实、锐意创新、学风严谨,得到用人单位的广泛认可。

    机械工程一级学科硕士点建立了较完善的研究生助学金体系,脱产进入硕士点攻读硕士学位的研究生可以获得一等或二等奖、助学金,一等、二等奖学金覆盖面达到100%,学院每年提供助研助学岗位,按照每个岗位300元/月发放岗位补贴以提高在读研究生的生活补贴,助研助学岗位数量能够覆盖在读研究生数量的60%。对在校研究生进行了学习满意度调查,总体评价十分满意的达到85%,基本满意以上的达到100%。

    2.2 思想政治教育主要成效

    对员工进行思政教育是“三全育人”综合改革工作的重中之重,本学科一直积极探索思政教育工作的新思路,新方法,取得了实效。每年约有30名同学提交入党申请书,约有10名研究生同学加入党组织。

    2.3 课程教学

    本学位点课程教学井然有序,人才培养方案以每三年一次调整,每次调整均需院学术委员会讨论决定。开设新课需组织所有硕士生导师集体商议决定,最终报学院学位委员会表决。本学位授权点获得校级湖南省专业学位研究生优秀教学案例1项。

    2.4 培养条件建设

    为完善本学位点专业学位研究生实践教学体系,学科依托服务地方经济平台与军民融合平台,建立了多个研究生联合培养基地,具体如下表所示。

     

    2.5. 科学研究

    本学科点老师取得了一定的科研成果,发表论文48余篇,其中被SCI期刊收录的论文3余篇,EI论文4余篇,CSCD论文8篇,获得发明专利2项,获得省部级以上项目7余项。

    2.6. 招生与培养

    本学位点2021年度招生情况良好,报考生源较充足,录取人数44人。复试组织和招生过程非常规范,严格执行学校的相关规定。招生复试过程有严格的规章制度,实施阳光招生。生源充足,复试淘汰率一般为26%~55%,录取申报材料各项内容完整、规范。

    每学年从一级学科硕士点经费中列支一定费用用于组织两次研究生学术沙龙活动,邀请取得优秀学术成果的硕士研究生分享其研究心得与体会。专业学位研究生实行学校和企业双导师制,本学位点共聘有来自中车车时代电气股份有限公司、航发集团等企业的18位高工及教授级高级工程师为专业学位研究生校外合作导师,在申请专业硕士学位论文答辩之前,要求其必须在企业导师的指导下参加实践训练总时长超过3个月。

    导师常为研究生提供学术交流的机会,平均每个研究生在学习期间均能参加1~2次外出交流学习机会,并有部分员工在交流会上作学术报告。近五年,本学位点主办或协办省级以上学术会议2次。

      2.7. 论文质量

    目前在校研究生(学术学位和专业学位)共 103 人,发表学术论文 34 篇,其中高水平论文 14 篇,获得湖南省研究生湖南省首届研究生能源装备创新设计大赛,一等奖;第七届湖南省“互联网+”老员工创新创业大赛二等奖。研究生积极申请各种科研项目,成功获批校级研究生科研创新项目 2 项,省级研究生科研创新项目 1 项。

    本学位点省级论文抽查情况:机械学科省级论文抽检结果良好;论文盲审情况:每年均有1-3篇二优一良以上的论文。

    2021年,机械学科共有19人参加论文答辩,其中优秀率达8%,优良率高达85%,论文质量整体较好。从历年论文完成情况看,大部分员工能够根据课题的要求、在指导老师的指导下保质保量地完成课题的研究工作。

    三、学位授权点建设存在的问题

    学位授权点存在问题分析

    问题1:部分方向带头人项目不足,梯队不够强

    问题2:招生人数太少,而且不稳定。

    问题3:特色不够突出。

    四、下一年度建设计划

    针对问题提出改进建议和下一步思路举措包括发展目标和保障措施。

    经过多年的建设,本学位点已经取得了较好成就,但也存在一些问题亟待进一步改进和完善。我们将在未来几年内,通过突出学科特色、优化学科资源,吸引高层次人才、组建科研创新团队、强化产学研合作、加强学术交流、强化培养过程管理等方式,实现学位点建设水平的全方位提升。

    1)突出学科特色

    在公司产品过程中注重能力锻炼,在科学研究中突出包装机械特色,突出特种加工特色,服务地方经济,提高学科在行业,在研究领域的影响力。为学科争取优质生源,争取高层次项目提供帮助。

    2)优化学科资源,吸引高层次人才,申报国家级成果奖励

    对于特色鲜明的研究方向,学科给予大力支持。同时加大基础硬件建设,建设有显示度的科研平台,吸引高层次人才。学科将对有价值有效益有特色的科研项目,进行集体研讨,在提高理论水平,提高应用水平的同时,群策群力冲击国家级科研奖励。

    3)组建科技创新团队,提升科学研究能力

    围绕特色和地域优势,整合人才资源,精心组建装备智能化设计制造与控制技术、数字化制造与装备技术、精密与特种加工技术、运载装备及关键件设计理论及应用等科技创新团队。培育团队意识,攻坚创新项目,研发关键技术。学院每年给予每个科研创新团队一定的经费支持。

    4)制定激励机制,促进员工学术交流

    制定与研究生学术交流相关的约束和激励措施,引导员工通过广泛的学术交流开拓学术视野,提升研发能力。一方面,制定研究生学术交流的实施办法,对员工外出学术交流做出明确规定, 采取学院和导师共同资助的方式为员工参加校外学术交流提供条件;另一方面,借助学校国际交流处的信息资源和交流渠道,为员工境外学习创造条件。

    (本报告字数限制为3000字左右)

     

    上一篇: 公司2022届研究生毕业论文答辩工作圆满完成
    下一篇: 威廉希尔机械工程一级学科硕士学位授予标准
     
威廉希尔
友情链接
校内链接: 威廉希尔官网  威廉希尔新闻网  威廉希尔理论学习网 
院校链接: 湖南省教育厅  湖南省科技厅  国家自然科学基金委员会 
联系我们
地址:湖南省株洲市天元区泰山西路 综合办电话:0731-22183579
教务办电话:0731-22183570;学工办电话:0731-22183571
就业工作电话:0731-22183572;研究生工作电话:0731-22183057

湘ICP备13010630号   版权所有 英国·威廉希尔(williamhill)唯一中文官方网站  Copyright